UX Design Project: TurfChat

Home_TurfChat.jpg

The Problem

Initial Problem Statement
The problem is, I suspect, that people want to watch a game on tv with others that support their team but for various possible reasons they can’t.

Hypothesis
Sports fans want to be able to chat/comment on a game in realtime with another fan, and enjoy a shared experience surrounding a particular team/game. An application could enable this experience through a mobile device.

Overview

Project Type: Class final project

Role: UX Designer of entire process

Time: 10 weeks

Tools: InVision, Illustrator, Pen and Paper, Photoshop, Sketch

 

Research

Understanding the needs of sports fans.

Goals: Understand the needs, and habits of sports fans while watchings games. Confirm the suspicion that sports fans feel a need to share/communicate with other fans during a game.

Research Questions

  • Do sports fans typically watch games with others, or alone?
  • Where do sports fans normally watch games?
  • Do sports fans like to share or communicate with others during a game?
  • During a game, do sports fans share their thoughts about the game through social platforms, or messaging applications?

Methodology: User interviews

Target Audience: Men and women who like to watch professional sports on television.


Key Insights

  1. Most interviewees watch games on television alone at home
  2. Most of these same interviewees would rather watch games with other people
  3. All interviewees shared comments in some form while watching a game

Assessment

Sharing comments, in some form, is a natural part of the experience of watching sports. This supports my hypothesis that there is an opportunity for a product that improves this part of the experience. The product will have to accommodate people that want to share comments with fellow fans of the same team, and fans of the opposing team.

Quote.jpg

Revised Problem Statement

Problem Statement
Sports fans need a way to enjoy the watching a game on tv alone as if they were with other people because watching a game with other people makes the experience more enjoyable.

Hypothesis
We believe that by facilitating the sharing of comments during a game for solo sports fans we will achieve the replication of the experience of watching a game with others when watching a game alone. We will know this to be true when the number of active users of our app reaches 100,000 within a three month period.


Persona

Ryan

Type: Ideal User

Gender: Male

Age: 35

Education: Graduate School

Occupation: Works for Non-Profit


MVP List

  • Help passionate NFL fans, that typically watch a game alone on tv, share their passion for the game with other fans

  • Allow users to create chat rooms specifically for the game they are about to watch

  • To increase participation, users are only able to invite fans of either (or both) team(s) in the game that the chat room is created for


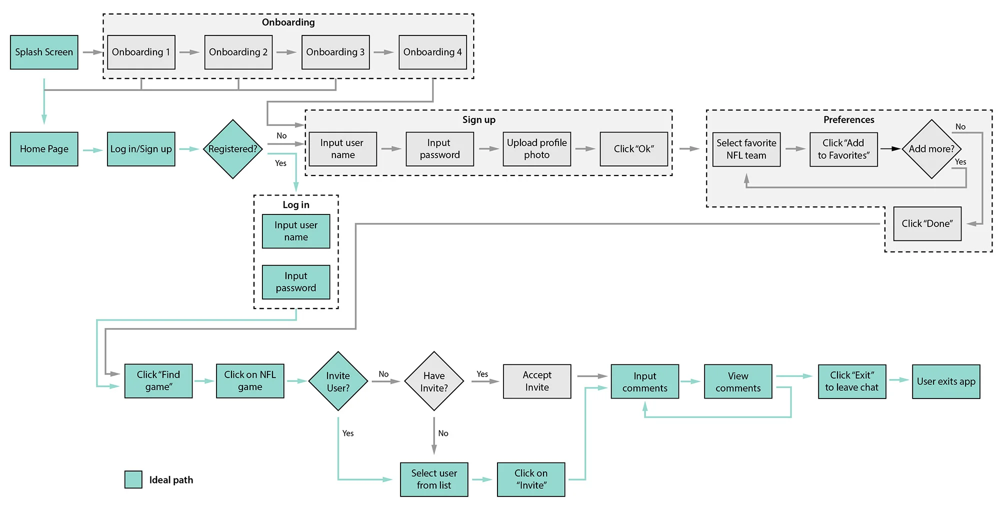
User Flow


Paper Prototypes

Paper prototypes allowed me to quickly design, test, and get feedback from users about my proposed solution. I went through this cycle several times at this stage.

Sketches

Every part of this project started with simple sketches with pen and paper. I find freehand sketching the quickest way to start forming rough ideas. Here are a few sketches I drew during the process of developing this application.

The Final High Fidelity Wireframes

TurfChat_FinalProduct_5.jpg

By the time it came to creating this high fidelity wireframes, most of the problem solving was already done. That was the idea of following the user experience design methodology. It worked out beautifully. Most of the work at this point involved refining the details: color theme, type styles, page templates, etc. Of course, once I created these polished wireframes, I still did a few more rounds of testing which led to a few more tweaks.

I created a functional prototype with these wireframes. Being that this application is yet to be published, I will not show it here. However, here is a sampling of some of the final wireframes.